
工会主席:聂微菁(兼) |
纪委书记:方维(兼) |
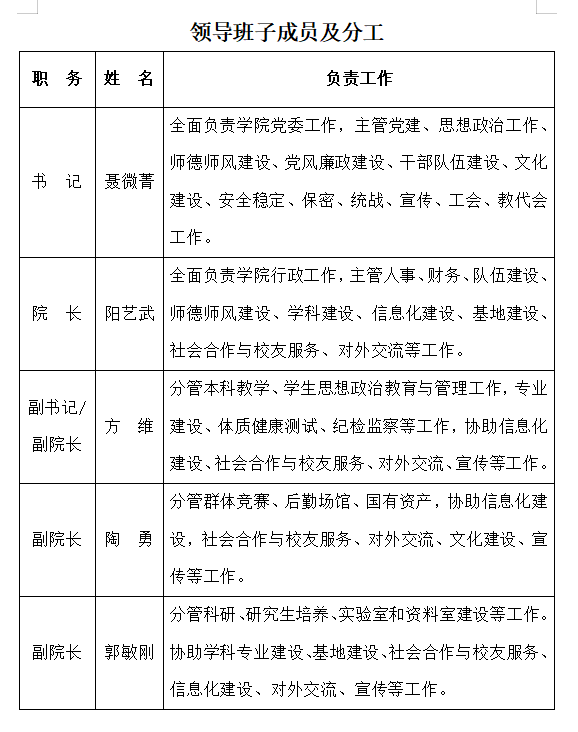
体育学院党委委员: |
聂微菁、阳艺武、方 维、陶 勇、郭敏刚、仲鹏飞、唐苏娜 |
体育学院纪委委员: |
| 裴 蓉、段飞星 |
湖北省学生体育协会秘书处: |
秘书长:阳艺武 |
办公室主任:陶勇 |
综合办公室主任: | 裴 蓉 | 办公电话:87859149 |
教学工作办公室主任: | 张瑞霆 | 办公电话:87162756 |
| 后勤场馆办公室主任: | 钟国红 | 办公电话:87658426 |
| 研究生工作办公室主任: | 雷学会 | 办公电话:87857880 |
| 学生工作办公室辅导员: | 杨艳萍 | 办公电话:87859149 |
| 科研工作办公室主任: | 樊晓东 | 办公电话:87857880 |
| 群体工作办公室主任: | 段飞星 | 办公电话:87658426 |
| 群体工作办公室副主任: | 余 果 | 办公电话:87658426 |
| 实验资料室主任: | 刘诗洁 | |
| 运动队管理办公室主任: | 朱雄灏 | 办公电话:87658426 |
| 体质测试中心主任: | 胡 铭 | 办公电话:87162756 |
| 余区综合办公室主任: | 肖 亮 | |
| 余区综合办公室副主任: | 王燕军 | |
| 公共体育系党支部书记: | 仲鹏飞 | |
| 公共体育系主任: | 唐苏娜 | |
| 公共体育系副主任(兼): | 朱雄灏 | |
| 运动训练系党支部书记: | 夏杉杉 | |
| 运动训练系主任: | 吴 冀 | |
| 运动训练系副主任: | 杨 明 | |
| 体育科学系党支部书记: | 金成平 | |
| 体育科学系主任: | 邱 芬 | |
| 体育科学系副主任(兼): | 刘诗洁 |

打印本页
关闭本页